导航切换
联系电话:
19938321929
首页
招考信息
公务员/选调生
事业单位
教师招考
三支一扶/服务基层
人才引进/国企
其它招聘
备考资料
行测
申论
面试
公共基础知识
专业知识
免费课堂
公益网课
免费讲座
备考课程
教学成果
上岸光荣榜
教学集锦
学员好评
公司介绍
联系我们
首页
招考信息
公务员/选调生
事业单位
教师招考
三支一扶/服务基层
人才引进/国企
其它招聘
备考资料
行测
申论
面试
公共基础知识
专业知识
免费课堂
公益网课
免费讲座
备考课程
教学成果
上岸光荣榜
教学集锦
学员好评
公司介绍
联系我们
公务员/选调生
事业单位
教师招考
三支一扶/服务基层
人才引进/国企
其它招聘
当前位置:
首页
>
招考信息
>
其它招聘
绵阳市2022年四川省国家综合性消防救援队伍消防员招录计划的公告
作者:四川优众教育 来源:四川优众教育 日期:2022-11-07 17:37:53
根据《四川省消防员招录工作办公室关于四川省2022年度国家综合性消防救援队伍面向社会招录消防员的公告》相关要求,结合绵阳市国家综合性消防救援队伍编制规模、执勤实力、平均任务量等客观实际,以及绵阳市国家综合性消防救援队伍消防员招录报名人数,现将绵阳市2022年四川省国家综合性消防救援队伍消防员招录计划公告如下:
一、招录计划
二、录用原则
根据《应急管理部关于国家综合性消防救援队伍2022年面向社会招录消防员的公告》(2022年第5号)、《国家综合性消防救援队伍消防员招录办法》(人社部发〔2021〕58号)和《四川省消防员招录工作办公室关于四川省2022年度国家综合性消防救援队伍面向社会招录消防员的公告》要求,录用原则如下:
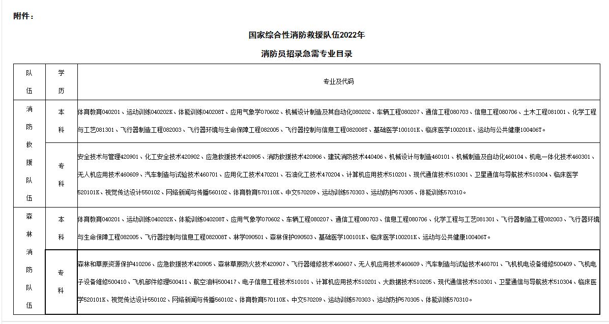
一、对参加全国普通高等学校(含研究生培养单位)招生统一考试且取得全日制大学本科以上学历和相应学位的毕业生,荣立个人三等功及以上奖励的退役士兵,国家综合性消防救援队伍荣立个人三等功及以上奖励的退出消防员,考核测试合格的直接录用(如合格人数多于招录计划,按考核成绩排名从高到低依次录用),优先顺序为学历层次、急需专业(专业目录见附件)、荣立个人三等功以上奖励。个人三等功及以上奖励应为按照《中国人民解放军纪律条令》或应急管理系统相关奖励规定组织实施的立功受奖项目。
二、全日制大学专科急需专业毕业生优先录用(专业目录见附件)。
三、对中共党员、荣获“三好学生”、“优秀团员”等表彰的人员、放宽报名年龄条件的特殊专业人才,同等条件下优先录用。
四、根据“社会青年”“退役士兵”“高校应届毕业生”三类招录对象的体能测试、面试总成绩和直接录用、优先录用规则,按照报考身份类别分别排名,并按计划依次录用。
附件:2022年消防员招录急需专业目录
绵阳市消防员招录工作办公室
2022年11月7日
联系电话:19938321929