
作者:四川优众教育 来源:曙光网 日期:2024-03-28 15:06:21
一、单位简介
中共四川省委党校(四川行政学院)是四川省委省政府直属正厅级特殊事业单位,是培养党的领导干部的学校,是省委的重要部门,是培训全省各级领导干部的主渠道,是党的思想理论建设的重要阵地,是省委和省政府哲学社会科学研究机构和重要智库。
我校坐落于中国首批国家历史文化名城、西南地区重要的中心城市、古蜀文明的重要发源地——“天府之国”四川省成都市,位于市中心城区,毗邻杜甫草堂和金沙遗址博物馆,位置优越、交通便利、环境宜人。
我校是全国党校系统首批获得硕士学位授予权的省级党校,有硕士学位授权一级学科5个,公共管理硕士(MPA)和法律硕士(JM)2个专业硕士学位授权点,可开设专业40个,位居全国省级党校(行政学院)前列。现有教职工470余人,其中专业技术人员230余人,具有高级职称的专业技术人员约占60%。拥有国家“万人计划”领军人才、中宣部文化名家暨“四个一批”人才、享受国务院政府特殊津贴专家、四川省“天府青城计划”天府文化领军人才、四川省学术和技术带头人、四川省“干部教育名师”等专家30余人次,70%以上的专职教师具有博士研究生学历学位。
当前,我校正加快建设全国一流省级党校,努力实现“教研咨成果追求高质量、校园建设追求高品质、队伍建设追求高水平、校风建设追求高境界”四个愿景。学校坚持“人才强校”发展理念,高度重视人才队伍建设,着力为高层次人才搭建事业平台,开拓发展空间。
热忱欢迎各方英才加盟,共创美好未来!
二、选调计划

三、选调条件
(一)具有中华人民共和国国籍,遵守中华人民共和国宪法和法律,身心健康的机关事业单位在编在岗事业人员。
(二)中共党员。具有共产主义远大理想和中国特色社会主义坚定信念,热爱党校事业,严格遵守党的政治纪律和政治规矩,自觉在思想上政治上行动上同以习近平同志为核心的党中央保持高度一致。
(三)学科带头人才年龄不超过52周岁(1970年11月1日以后出生),学科骨干人才年龄不超过48周岁(1974年11月1日以后出生)。
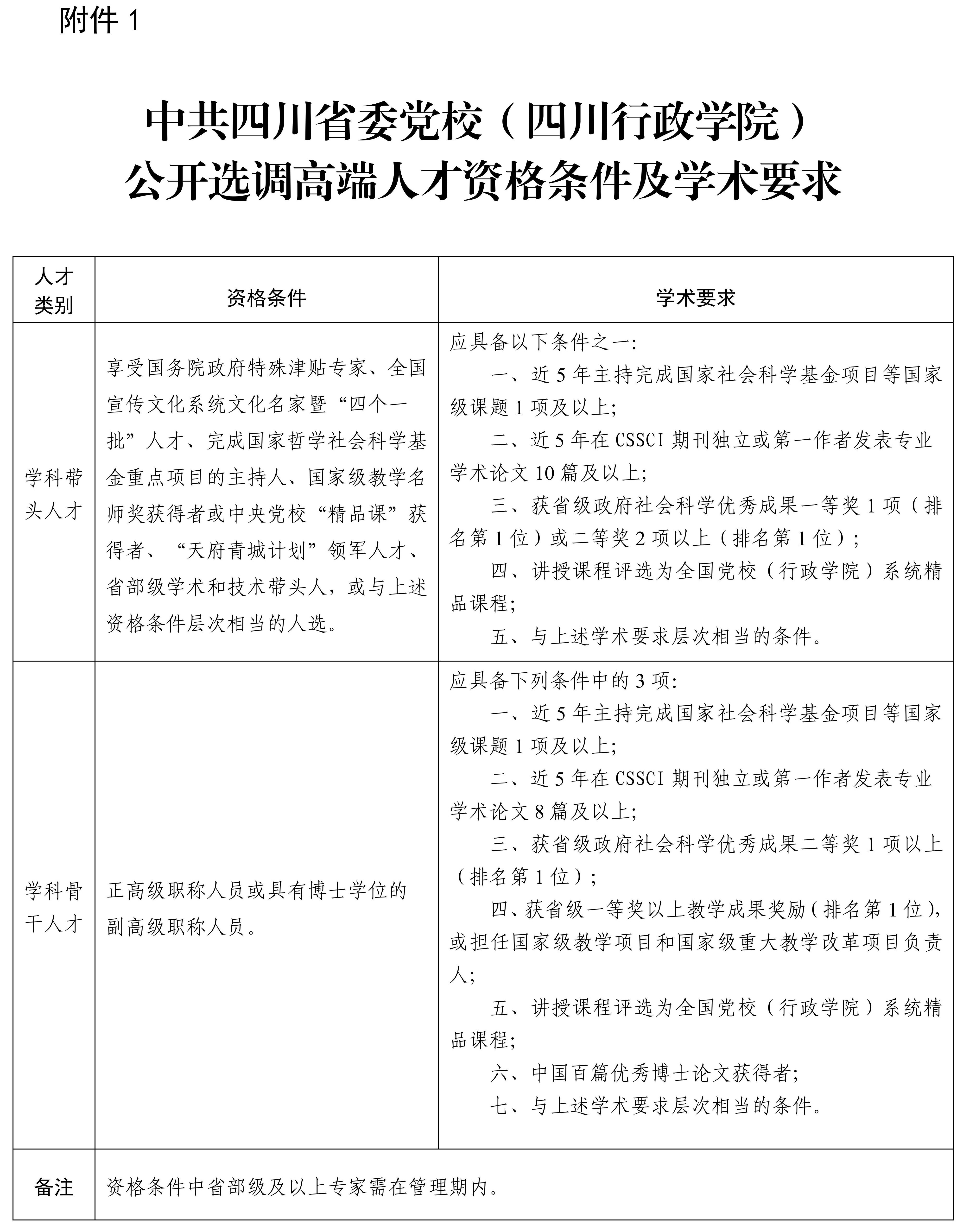
(四)学术及资格条件,详见附表1。
(五)符合事业单位公开选调条件及岗位要求的其他条件。
四、引进待遇
(一)学科带头人才
1.纳入财政拨款事业编制,按国家有关规定执行工资、津贴等薪酬待遇。
2.以不高于市场价50%的价格购买指定住房一套,并给予安家补助费50万元。
3.提供科研启动经费20万元。
4.视情况协助解决体制内配偶工作调动及子女入托入学事宜。
(二)学科骨干人才
1.纳入财政拨款事业编制,按国家有关规定执行工资、津贴等薪酬待遇。
2.给予安家补助费60万元。
3.提供科研启动经费20万元。
4.视情况协助解决体制内配偶工作调动及子女入托入学事宜。
五、选调程序
(一)报名。自公告发布之日起至2024年7月31日,我校将根据各学科报名情况,适时启动各学科选调程序。
1.报名方式:电子邮件投送报名材料并电话确认报名(邮箱:scdxrsc@163.com,请填清个人科研成果并附相关资料页,邮件主题请注明“学科名称+人才类别+姓名”)。
2.报名材料:填写《公开选调高层次人才报名登记表》(详见附表2)。
(二)资格审查。根据选调条件组织对应聘人才的资格审核,应聘人才需提供身份证、本科及以上学历学位证书、职称证书、获奖证书、科研成果代表作、科研成果目录及近期彩色证件照等材料电子版。
(三)科研成果鉴定。参照我校高质量成果计分办法,对应聘人员近5年(起止时间为2019年1月至2024年7月)教学、科研和咨政高质量成果进行鉴定和量化评分,择优确定参加面试人选。
(四)面谈。根据各学科人才报名情况,分批次适时开展面谈工作。面谈主要包括专业知识、教学科研能力、学术水平、个人综合素质以及岗位匹配情况等内容。面谈时间及地点另行确定。给予外地应聘人员一定交通费补贴,免费提供面试期间食宿。
(五)体检。根据应聘人员面试成绩研究确定体检人选。体检项目和标准参照《关于修订<公务员录用体检通用标准(试行)>及<公务员录用体检操作手册(试行)>有关内容的通知》(人社部发〔2016〕140号)执行。因自愿放弃或体检不合格等原因产生的空缺,由学校根据情况研究决定是否递补体检人选。
(六)考察。根据体检结果,研究确定考察人选。考察主要对拟调人员的思想政治素质、道德品行、工作实绩等方面进行综合考核。因考察中取消报考资格、自动放弃等原因出现缺额,由学校根据情况研究决定是否递补体检和考察人选。
(七)公示。体检和考察合格的,在“蜀光网”和四川省人力资源和社会保障厅官网“人事考试”专栏公示7个工作日。
(八)审核确认及办理选调手续。公示无异议人员,经校(院)委会研究后,根据人员实际情况履行相应审批程序,按相关规定办理调动等手续。在选调资格及人事档案复审中逾期或不能按要求提供有关材料,以及通过审核确认后未按时报到的,视为自动放弃,取消其选调资格,空额不再递补。
六、纪律监督
公开选调工作由我校机关纪委全程参与,并接受社会及有关部门的监督。对违反规定、弄虚作假、隐瞒个人重大事项或违纪等情况者,一经查实,取消应聘人员选调资格。监督电话:028-87386942。
七、联系方式
联系人及电话:028-87351144(兼传真),曹老师(18190978190),胡老师(18080281775)。
通讯地址:中共四川省委党校(四川行政学院)组织人事处(成都市青羊区光华村街43号,邮编:610071)
八、本公告在我校官网蜀光网www.scge.gov.cn和四川省人力资源和社会保障厅官网http://rst.sc.gov.cn“人事考试”专栏等平台发布。公告内容及未尽事宜由我校组织人事处负责解释。
中共四川省委党校 四川行政学院
2023年11月7日

附件2:引进高端人才报名登记表
原文链接:曙光网